技术资料传动链滚子链选型
10.链式销齿轮驱动选择法注:什么是链式销齿轮
1.速度考虑因素
本选择方法适用于相对链条速度在50m/min以下的情况。
(50m/min以下时的对应示例)
- 考虑直线用途时:
变更为滚动驱动等缠绕方式 - 考虑卷绕用途时:
将链条安装直径改小
| 相对链条速度 m/min |
销齿轮 速度系数 |
|---|---|
| 小于15 | 1.0 |
| 15以上30未満 | 1.2 |
| 30以上50未満 | 1.4 |
2.链轮考虑
请使用13齿以上的链条式销齿轮用链轮。
推荐18颗牙齿。
3.链销传动示例
链条式销轮驱动选定器
| SI单位 |
|---|
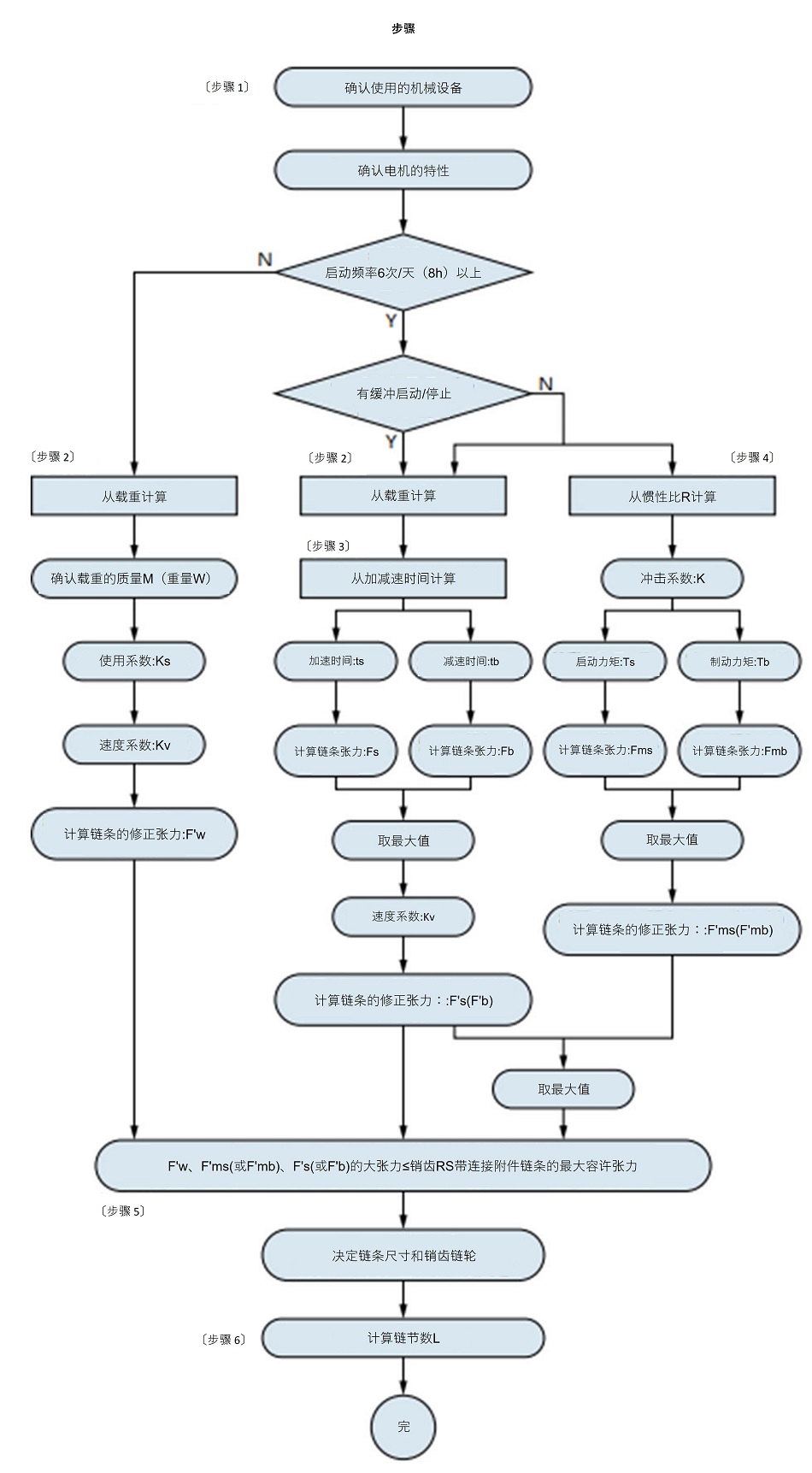
步骤1使用机械、电机特性的确认
步骤2根据负荷计算销齿轮驱动链轮的转速 n = 1750 ×
1
181.9
相对链条速度V=
220× π ×9.6
1000
=6.6 (m/min) 假设切割机造成一定影响 由于负荷的质量不明,因此通过驱动侧扭矩求出作用张力。 电机的额定扭矩 销齿驱动链轮轴扭矩 链作用张力F= 2T d 1000 = 2 × 1.49 220 1000 = 13.6 (kN) 修正后的链条张力 F'w = F × Ks × Kv = 13.6 × 1.3 × 1.0 步骤3根据加减速时间计算作用扭矩Tm=
Ts+Tb
2×100
×Tn=
290+305
2×100
×0.00819 因负荷不明,设电动机的额定扭矩Tn=T l, 加速时间ts=
(Im+I l) ×n 1
9550× (Tm-T l)
=
(0.00425+0.00072) ×1750
9550× (0.0244 -0.00819)
电机的制动扭矩Tb=0.00819×1.8=0.0147 (kN·m) 减速时间tb=
(Im+I l) ×n 1
9550× (Tb+T l)
电机轴换算负荷的惯性矩II l =0.00072 (kg·m 2) Fw=F=13.6 (kN) [步骤2中的值] 由于 tb < ts,求减速过程中链条的张力。 电机轴的角速度ω=2 π ×n 1 =2 π ×1750=11000 (rad) 电机轴的角减速ωb=
ω
60×tb
=
11000
60×0.040
减速时链条张力Fb=
I l ×ωb×i
1000×
d
(2×1000)
+Fw 减速过程中修正后的链条张力 F'b = Fb × Kv = 19.1 × 1.0 步骤4根据惯性比R计算惯性比R= I l Im = 0.00072 0.00425 =0.17 根据表4,冲击系数K = 0.23 起动时链条张力Fms=
Ts×i
d
2×1000
×100
×Tn 制动时链条张力Fmb=
Tb×i
d
2×1000
×100
×Tn×1.2 从 Fms > Fmb 比较步骤5 (1) (2) (3)比较 (1)、(2) 和 (3),选择带有销附件的链条,其最大容许张力满足最大施加张力 (2) 19.1 kN。 使用带销齿轮的 RS120附件链时的最大容许张力 销齿轮链轮的节距圆直径为Φ220,因此该链轮有18个齿。 重新计算步骤2、3和4。 [步骤2] F = 2T d 1000 = 2 × 1.49 222.49 1000 = 13.4 (kN) F'w = F × Ks × Kv = 13.4 × 1.3 × 1.0 = 17.4 (kN) [步骤3] Fb =
Iℓ × ωb × i
1000 ×
d
(2 × 1000)
+ Fw 减速时的修正链张力 F'b = Fb × Kv = 18.8 × 1.0 = 18.8 (kN) [步骤4] Fms =
Ts × i
d
2 × 1000
× 100
× Tn 修正链张力 F'ms = Fms × K × Kv = 38.8 × 0.23 × 1.0 = 8.92 (kN) 由于修正后的链条张力均在最大容许张力范围内,因此可以使用销附件和销齿轮链轮。 【步骤 6】计算链节数L 计算链节数L 242相当于链节基准长度 (38.1×242=9220.2mm) |
| {重力单位} |
|---|
步骤1使用机械、电机特性的确认
步骤2根据负荷计算销齿轮驱动链轮的转速 n = 1750 ×
1
181.9
相对链条速度V=
220× π ×9.6
1000
=6.6 (m/min) 假设切割机造成一定影响 由于负荷的质量不明,因此通过驱动侧扭矩求出作用张力。 电机的额定扭矩 销齿驱动链轮轴扭矩 链作用张力F= 2T d 1000 = 2 × 152 220 1000 = 1380 (kgf) 修正后的链条张力 F'w = F × Ks × Kv = 1380 × 1.3 × 1.0 步骤3根据加减速时间计算作用扭矩Tm=
Ts+Tb
2×100
×Tn=
290+305
2×100
×0.835 因负荷不明,设电动机的额定扭矩Tn=T l, 加速时间ts=
(GD 2 m+GD 2l)×n 1
375× (Tm-t l)
=
(0.017+0.00288) ×1750
375× (2.48 -0.835)
电机的制动扭矩Tb=0.835×1.8=1.50 (kgf·m) 减速时间tb=
(GD 2 m+GD 2l)×n 1
375× (Tb+T l)
电机轴换算负荷GD 2 GD 2l =0.00288 (kgf·m 2) Fw=F=1380 (kgf) [步骤2中的值] 由于 tb < ts,求减速过程中链条的张力。 电机轴的角速度ω=2 π ×n 1 =2 π ×1750=11000 (rad) 电机轴的角减速ωb=
ω
60×tb
=
11000
60×0.040
减速时链张力Fb=
GD 2l / 4 × ωb × i
d
(2 × 1000)
× G
+ Fw 减速过程中修正后的链条张力 F'b = Fb × Kv = 1940 × 1.0 步骤4根据惯性比R计算惯性比R= GD 2l GD 2 m = 0.00288 0.017 =0.17 根据表4,冲击系数K = 0.23 起动时链条张力Fms=
Ts×i
d
2×1000
×100
×Tn 制动时链条张力Fmb=
Tb×i
d
2×1000
×100
×Tn×1.2 从 Fms > Fmb 比较步骤5 (1) (2) (3)比较 (1)、(2) 和 (3),选择带有销附件的链条,其最大容许张力满足最大施加张力 (2) 1940 kgf。 使用带销齿轮的 RS120附件链时的最大容许张力 销齿轮链轮的节距圆直径为Φ220,因此该链轮有18个齿。 重新计算步骤2、3和4。 [步骤2] F = 2T d 1000 = 2 × 152 222.49 1000 = 1370 (kgf) F'w = F × Ks × Kv = 1370 × 1.3 × 1.0 = 1780 (kgf) [步骤3] Fb =
GD2ℓ/4 × ωb × i
d
(2 × 1000)
× G
+ Fw 减速时的修正链张力 F'b = Fb × Kv = 1930 × 1.0 = 1930 (kgf) [步骤4] Fms =
Ts × i
d
2 × 1000
× 100
× Tn 修正链张力 F'ms = Fms × K × Kv = 3960 × 0.23 × 1.0 = 911 (kgf) 由于修正后的链条张力均在最大容许张力范围内,因此可以使用销附件和销齿轮链轮。 【步骤 6】计算链节数L 计算链节数L 242相当于链节基准长度 (38.1×242=9220.2mm) |
选定结果
| 链型编号 | RS120-2LK1+242L-JR |
| 链轮型号 | RS120-1 □ 18TQ-G (□将包含轮毂) |
