技术资料机械式保护机器
扭矩限制器TL 可用
扭矩设置
扭矩限制器的滑动扭矩是通过拧紧或调整调节螺母或螺栓来设定的。
- (1)在机器上安装扭矩限制器后,进行多次试运行,先将调节螺母或调节螺栓稍稍拧紧,然后逐渐增加拧紧量,找到最佳拧紧位置。您也可以使用拧紧量-扭矩关系图(下表)读取给定拧紧量下调节螺母或调节螺栓的滑动扭矩值。但是,给定拧紧量对应的扭矩值会因摩擦面状况和其他因素而异。该图仅供参考;最实用的方法是先进行略微松紧的试运行,找到适合机器的拧紧量。如果滑动扭矩的稳定性特别重要,请先用手完全拧紧调节螺母或螺栓,然后用60度扳手进一步拧紧,并使其滑动约500转,以磨合摩擦面。如果转速较高,则分几次滑动500转。
- (2)也可以在装入中央纵梁的状态下,设定为指定的扭矩进行缴纳。这种情况下,需要完成轴孔加工。
中心成员的选定·制作
可以将链轮齿轮作为中心部件夹紧到扭矩限制器中。
在贵公司选择和制作这些中心成员时,请注意以下几点。
- (1)请注意,中心构件的最小直径受扭矩限制器外径(D)的限制。
对于使用链轮进行链条传动时所需的最小齿数,请参考下面的中心链轮表。 - (2)中心梁的摩擦面 (两侧) 应为3S至6S。
- (3)根据尺寸表中中心梁孔径的尺寸公差,将中心梁的孔径加工为3S~6S。
- (4)中心梁被夹住的部分的厚度应在尺寸表的S尺寸以内。
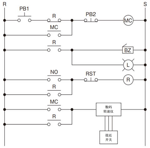
扭矩限制器运行检测
扭矩限制器在过载情况下会打滑以保护机器,但如果驱动源不停止,扭矩限制器会持续打滑。持续打滑会导致摩擦片异常磨损和过热,因此必须立即停止驱动源。
以检测扭矩限制器打滑并停止驱动源为例,介绍使用接近开关和数字转速表的方法。
安装实例
格式 1
当被驱动机械承受过载时,扭矩限制器的中心构件停止工作。
格式 2
当被驱动机械过载且扭矩限制器停止工作时
格式 3
当使用扭矩限制器作为联轴器时,如果中心构件过载而停止,则
格式 4
当使用扭矩限制器作为联轴器时,主机在过载时停止运行。
尽量避免使用安装方式4,因为这种方式难以安装特殊凸轮。如果使用联轴器的扭矩限制器,请使用安装方式3。
如下表所示,选择特殊凸轮的个数后,检测转速约1秒至10秒即可检测出打滑。
特殊凸轮个数和检测转速
| 特殊凸轮个数 | 可检测的旋转速度范围 r/min |
|---|---|
| 1 | 6~60 |
| 2 | 3~30 |
| 3 | 2~20 |
| 4 | 1.5~15 |
| 5 | 1.2~12 |
| 6 | 1.0~10 |
| 7 | 0.85~8.5 |
| 8 | 0.75~7.5 |
| 9 | 0.67~6.7 |
| 10 | 0.6~6.0 |
参考连接图

- PB1:电机运行按钮扣
- PB2:电机停止按钮
- RST:BZ、L复位按钮
- MC:电机用电磁接触器
- R:辅助继电器
- NO:数字转速表输出a触点
- BZ:蜂鸣器
- L:灯
数字转速表:欧姆龙 (株) 制H7CX-R11-N
接近开关:欧姆龙 (株) 制TL-N5ME2
注)数字转速表和接近开关推荐上述欧姆龙 (株) 制造。
详情请参阅欧姆龙 (株) 发行的商品目录。
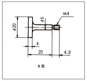
特殊凸轮的尺寸和安装
将特殊凸轮螺钉固定在从动侧。
请使用螺丝锁等防止松动。
特殊凸轮参考图
※请客人自己准备。
中心构件链轮
使用链轮作为中心构件时,请注意以下事项:。
下表是使用链轮作为中心构件进行链条传动的情况。
- (1)采用安装形式1、2时链条不碰到特殊凸轮 (如参考图所示) 的最小齿数
- (2)仅使用扭矩限制器时,防止链条撞击摩擦片的最小齿数
- (3)套筒长度
- (4)链轮孔径 (中心梁孔径)
| 型号 | 链轮 孔径 (中心梁 孔径) |
使用链轮的最小齿数 | ||||||||||||||||||
|---|---|---|---|---|---|---|---|---|---|---|---|---|---|---|---|---|---|---|---|---|
| RS35 | RS40 | RS50 | RS60 | RS80 | RS100 | RS120 | RS140 | RS160 | ||||||||||||
| 最小 齿数 |
衬套 长度 |
最小 齿数 |
衬套 长度 |
最小 齿数 |
衬套 长度 |
最小 齿数 |
衬套 长度 |
最小 齿数 |
衬套 长度 |
最小 齿数 |
衬套 长度 |
最小 齿数 |
衬套 长度 |
最小 齿数 |
衬套 长度 |
最小 齿数 |
衬套 长度 |
|||
| TL200 | 30+0.03 0 |
△20 | 3.8 | 16 | 6 | - | - | - | - | - | - | - | - | - | - | - | - | - | - | |
| TL250 | 41+0.05 0 |
- | - | 20 | 6.5 | 17 | 6.5 | - | - | - | - | - | - | - | - | - | - | - | - | |
| TL350 | 49+0.05 0 |
- | - | 26 | 6.5 | 21 | 6.5 | 18 | 9.5 | 15 | 9.5 | - | - | - | - | - | - | - | - | |
| TL500 | 74+0.05 0 |
- | - | - | - | △29 (30) |
6.5 | 25 | 9.5 | 19 | 9.5 | - | - | - | - | - | - | - | - | |
| TL700 | 105+0.05 0 |
- | - | - | - | - | - | △33 (35) |
9.5 | 26 | 12.5 | 21 | 12.5 | 18 | 12.5 | - | - | - | - | |
| TL10 | 135+0.07 0 |
- | - | - | - | - | - | - | - | - | - | △29 (30) |
12.5 | 24 | 15.5 | △22 | 19.5 | - | - | |
| TL14 | 183+0.07 0 |
- | - | - | - | - | - | - | - | - | - | △39 (40) |
15.5 | △33 (35) |
15.5 | △29 | 19.5 | △26 | 23.5 | |
| TL20 | 226+0.07 0 |
- | - | - | - | - | - | - | - | - | - | △54 | 15.5 | △46 (60) |
15.5 | △40 | 19.5 | △35 | 23.5 | |
- 注)1.△号不是A型标准链轮。使用标准库存链轮时,请使用()内的齿数。
- 注)2.衬套长度仅供参考。
| 型号 | 链轮 孔径 (中心梁 孔径) |
使用链轮的最小齿数 | ||||||||||||||||||
|---|---|---|---|---|---|---|---|---|---|---|---|---|---|---|---|---|---|---|---|---|
| RS35 | RS40 | RS50 | RS60 | RS80 | RS100 | RS120 | RS140 | RS160 | ||||||||||||
| 最小 齿数 |
衬套 长度 |
最小 齿数 |
衬套 长度 |
最小 齿数 |
衬套 长度 |
最小 齿数 |
衬套 长度 |
最小 齿数 |
衬套 长度 |
最小 齿数 |
衬套 长度 |
最小 齿数 |
衬套 长度 |
最小 齿数 |
衬套 长度 |
最小 齿数 |
衬套 长度 |
|||
| TL200 | 30+0.03 0 |
△25 | 3.8 | 19 | 6 | - | - | - | - | - | - | - | - | - | - | - | - | - | - | |
| TL250 | 41+0.05 0 |
- | - | 24 | 6.5 | 20 | 6.5 | - | - | - | - | - | - | - | - | - | - | - | - | |
| TL350 | 49+0.05 0 |
- | - | 30 | 6.5 | 24 | 6.5 | 21 | 9.5 | 17 | 9.5 | - | - | - | - | - | - | - | - | |
| TL500 | 74+0.05 0 |
- | - | - | - | 32 | 6.5 | △28 (30) |
9.5 | 21 | 9.5 | - | - | - | - | - | - | - | - | |
| TL700 | 105+0.05 0 |
- | - | - | - | - | - | 36 | 9.5 | △28 (30) |
9.5 | △23 (24) |
12.5 | 20 | 12.5 | - | - | - | - | |
| TL10 | 135+0.07 0 |
- | - | - | - | - | - | - | - | - | - | △31 (32) |
12.5 | 26 | 15.5 | △23 | 19.5 | - | - | |
| TL14 | 183+0.07 0 |
- | - | - | - | - | - | - | - | - | - | △41 (45) |
15.5 | 35 | 15.5 | △30 | 19.5 | △27 | 23.5 | |
| TL20 | 226+0.07 0 |
- | - | - | - | - | - | - | - | - | - | △56 (60) |
15.5 | △47 (60) |
15.5 | △41 | 19.5 | △36 | 23.5 | |
- 注)1.△号不是A型标准链轮。使用标准库存链轮时,请使用()内的齿数。
- 注)2.衬套长度仅供参考。
